发布日期:2025-02-20 21:20 点击次数:156

在新春佳节到来之际,上海将举办种种精彩丰富的文旅行径,接待海表里搭客来上海,感受上海都市旅游的文化内涵,开启蛇年的好意思好糊口。春节期间,本市将集结推出127项要点行径,详见:
浦东新区

行径称号:迪士尼度假区新春典礼
行径时分:1月15日-2月14日
行径地点/平台:上海迪士尼度假区
行径现实:上海迪士尼度假区以一系列专为蛇年新春打造的上演、好意思食和商品,接待搭客来到这里渡过铭刻的团圆时光。
参与花式:现场参与

行径称号:毛茸茸派对——“蛇来启动”新年快闪行径
行径时分:1月27日-2月12日
行径地点/平台:东方明珠0米大厅
行径现实:东方明珠与“毛茸茸派对”IP强强结伙,于0米大厅举办毛茸茸派对——“蛇来启动”新年快闪行径 ,打造“蛇来启动”主题互动安装、年味统统的互动游乐区及年青东谈主爱好的调整系东方明珠ד毛茸茸派对”甩手玩物,进步搭客在春节期间的游玩体验。
参与花式:公众绽放

行径称号:灵蛇启新,百兽同庆
行径时分:1月28日-2月4日
行径地点/平台:上海野活泼物园
行径现实:开展新春动物萌主大比拼、贪馋蛇大比拼、蛇年生肖文化科普展、投福纳财等行径,眩惑亲子家庭和动物一又友近距离互动,通过游戏的花式共同过个高兴的春节。
参与花式:购买新春动物萌主大比拼行径票后免费参与,详见上海野活泼物园微信公众号
黄浦区

行径称号:2025豫园风俗艺术灯会
行径时分:1月1日-2月12日
行径地点/平台:大豫园一期(豫园商城)
行径现实:三十而立的豫园灯会续写“山海奇豫记”,以“万物好意思好,众生奇妙”为主题,开启《山海经》森林篇的论说。
参与花式:购票入场
行径称号:和平精英联名黄浦新春相配行径
行径时分:1月17日-2月4日
行径地点/平台:南京路步碾儿街权略奇迹亭、外滩陈毅广场旅游权略奇迹中心、南昌路旅游权略奇迹中心、豫园旅游权略奇迹中心、金陵东路外滩旅游权略奇迹中心、上国外滩概述旅游奇迹中心、田子坊旅游权略奇迹中心、大世界旅游权略奇迹中心
行径现实:与《和平精英》联动打造新春舆图,在黄浦区旅游权略中心的8个点位中,感受新春氛围,探索商圈的多元魔力。
参与花式:赶赴黄浦区旅游权略奇迹中心领取打卡舆图开启行径体验

行径称号:锦江旅游 上海博物馆“金字塔之巅”古埃及漂后大展不雅展行径【门票+主题老师行径】
行径时分:1月28日-2月4日
行径地点/平台:上海博物馆
行径现实:包含上海博物馆金字塔之巅古埃及漂后大展1.5小时东谈主工老师奇迹和上海博物馆金字塔之巅古埃及漂后大展门票1张。
参与花式:线上报名(锦江旅游微信小圭臬),线下报名(锦江旅游上海各门店)
徐汇区

行径称号:“巳巳如意 迎春汇福”快闪系列行径
行径时分:周日-周五9:00-17:00周六及法定节沐日9:00-20:30
行径地点/平台:武康路旅游权略中心·上海老屋子艺术中心
行径现实:武康路旅游权略中心·上海老屋子艺术中心开展“武康大楼的一又友圈”展览,突出武康路历史文化老街建筑特色,推行海派文化在徐汇的演绎。并开展“巳巳如意 迎春汇福”上海剪纸展中展行径、快闪阛阓行径等,为强大市民搭客提供特色文化体验。
参与花式:现场平直参与
行径称号:“书香里的中国年”2025新春系列行径
行径时分:1月28日-2月12日
行径地点/平台:徐家汇书院、徐汇区土山湾博物馆、徐光启顾虑馆
行径现实:徐汇区藏书楼(徐汇区土山湾博物馆)开展海派城市考古、线上学问挑战赛、元宵喜乐游三馆集章打卡等新春系列行径,率领市民读者体验徐汇特色的海派春节糊口。
参与花式:详见“徐汇文旅”微信公众号报名预约
行径称号:2025上海植物园年宵花展
行径时分:1月25日-2月16日9:00-17:00
行径地点/平台:上海植物园南北温室群
行径现实:以中国传统十大名花、热带兰花、峻岭杜鹃和苦苣苔等特色植物展示和中国传统植物文化的科普为干线,确立“花开高贵、灵蛇献瑞、峻岭来客、年年有鱼”四个展区,科普关连学问,营造春节氛围。
参与花式:赶赴温室进口购买专类园门票
长宁区

行径称号:灵蛇来了!——第十六届国际少儿生肖画图作品展
行径时分:1月18日-3月11日
行径地点/平台:上海虹桥现代艺术馆2层展厅
行径现实:以2025年的生肖——“蛇”手脚创作东题,左证中国传统文化生肖的发源、演变、繁衍、习俗文化等手脚创作背景,以原创作品来展现现代少年儿童眼中的生肖文化和故事。
参与花式:免费参不雅
行径称号:“绮丽元宵 蛇来启动”2025元宵游园会
行径时分:2月
行径地点/平台:中猴子园
行径现实:行径协调传统互动游戏、非遗手工制作等多种形势,打造千里浸式元宵游园会,为市民搭客带来别样的年俗体验,营造高兴喜庆的佳节氛围。
参与花式:平直参与
行径称号:咱们的节日·春节元宵“乐游上海过大年·乙巳蛇年永长宁”——2025年长宁区非遗主题行径
行径时分:即日起-2月4日
行径地点/平台:长宁区非物资文化遗产保护中心
行径现实:为了庆祝2025蛇年春节,股东长宁区传统戏剧发展,传承风俗节庆习俗,在春节元宵节期间组织举办非遗春节元宵主题行径。
参与花式:微信公众号预约或线下报名
静安区

行径称号:第三届“闪亮·上海”静安国际光影展(2025)之“闪亮·静安 光影SHOW新春”
行径时分:2月1日 18:00—次日1:00;2月2日—2月12日 18:00-21:30
行径地点/平台:久光步碾儿街、静安寺广场、静安公园、苏河湾亲水平台
行径现实:将在久光百货步碾儿街打造富足有火食气、富足道理的春节打卡好去向;在静安公园打造富足轻率、富足出片的“瑞雪迎春”千里浸光影大路;在丰盛里·静安寺广场打造富足有话题、富足科技的新春音乐焕彩灯光秀,多点共同构建“福聚静安”新春好意思好愿景;在苏河湾亲水平台带来或密致或道理的光影艺术盛宴,点亮苏州河滨之夜。
参与花式:现场参与
行径称号:静享艺术焕新年
行径时分:即日起-2月12日
行径地点/平台:静安区各艺术场馆
行径现实:静安艺术苏河品牌聚焦苏河两岸艺术机构与画廊,遮蔽静安各艺术场馆,通过多元化的艺术形势和线路手法,推出多项艺术大展,以艺术的无尽魔力和创造力共迎蛇年新春。
参与花式:详见各场馆微信公众号、小圭臬等官方平台

行径称号:2025静安跨年迎新购物季
行径时分:即日起-2月4日
行径地点/平台:静安区各商圈
行径现实:静安区各大商圈区分联结各自买卖资源特色,推出跨界联动、IP联名、新品发布等多元行径,通过新春好意思陈、艺术展览、戏剧展演、阛阓快闪等多种形势,打造一批体现东方好意思学、海派立场、潮水活力的跨年迎新铺张场景。
参与花式:现场参与
普陀区

行径称号:悠游苏州河蛇年新春打卡&“苏州河上的新语心愿”迎新树行径
行径时分:1月22日-2月28日
行径地点/平台:长风公园船埠、昌化路船埠、梦清园船埠、西康路船埠、苏州河工业漂后展示馆
行径现实:邀请市民搭客来苏州河普陀段打卡标识“福禄寿喜财”的蛇年新春安装,在长风公园船埠将新年愿望挂满迎新树,宽宥新年好运谈。
参与花式:现场平直参与
行径称号:2025普陀文旅迎新春铺张季
行径时分:1月22日-2月12日
行径地点/平台:上海环球港、百联中环购物广场、天安千树、鸿寿坊
行径现实:蛇来启动,八方来财。庆新禧,闹元宵,新春精彩连连,来普陀感受打扰年味,常逛常有新发现。
参与花式:现场平直参与

行径称号:“声韵灵蛇跃新春——半马苏河新春奇妙游”行径
行径时分:1月22日-2月12日
行径地点/平台:顾正红顾虑馆、沪西工东谈主半日学校史料排列馆、苏州河工业漂后展馆
行径现实:苏州河工业漂后展示馆在春节寒假期间举办“声入新年 传话改日”有声明信片打卡行径;顾正红顾虑馆、沪西工东谈主半日学校史料排列馆举办“灵蛇献瑞 舍我其谁”新春打卡、送对子等行径,不雅众可猜解萌趣文虎,体验传统文化的魔力。
参与花式:现场平直参与
虹口区

行径称号:第六届上海白玉兰国际冰雪节
行径时分:即日起-2月28日
行径地点/平台:东大名路501号
行径现实:灯彩纷繁,在霓虹光彩中,翻开溜冰的新世界。结伙多国品牌推出集市,神勇传承特色冰雪文化,转变搭建冬日酬酢平台,承载沪上冬季糊口新花式。
参与花式:详见各购票平台

行径称号:金蛇迎春——朱屺瞻艺术馆2025年生肖艺术展
行径时分:1月22日-2月26日
行径地点/平台:朱屺瞻艺术馆
行径现实:推出“金蛇迎春2025年生肖艺术展”和非遗好意思育行径,让市民搭客感受到中国传统文化的魔力,燃烧新春的喜庆氛围,宽宥新年的到来。
参与花式:现场参与

行径称号:“乐潮迎滨”新年大展
行径时分:2024年11月29日起
行径地点/平台:四川北路989弄
行径现实:以“乐潮迎滨”为题,围绕“喜悦无尽”“中西共融”关节词,创作出6组巨型创意灯光安装,将岁末迎新的喜悦与海纳百川的海派文化协调。
参与花式:现场参与
杨浦区

行径称号:金蛇纳福滨江行 版画体验贺新春
行径时分:2月2日
行径地点/平台:杨浦滨江
行径现实:参不雅世界手段博物馆、电站辅机厂西厂原址、三新纱厂船埠原址、龙门塔吊、广德路船埠、国棉九厂原址等滨江沿线景点,并在杨树浦驿站电站辅机厂站开展非遗本事制作-甲马版画。
参与花式:详见杨浦文旅微信公众号

行径称号:上海民族乐团2024-2025上演季完了音乐会《高兴和顺团圆年》
行径时分:2月12日
行径地点/平台:YOUNG戏院·主戏院
行径现实:多元协调的海派民乐,传递辞旧迎新的高兴和顺,承载团圆喜庆的全新现象,为又一个高兴和顺团圆年奏响动东谈主乐章。
参与花式:通过YOUNG戏院微信小圭臬购票

行径称号:2025新春市民水仙花展
行径时分:1月18日-2月4日
行径地点/平台:上海共青森林公园搭客奇迹中心、西门、南门
行径现实:于西门、南门主进口不雅赏水仙和年宵花草配景,于搭客奇迹中心赏玩近百件密致水仙雕琢作品。
参与花式:权略电话021-65740710
闵行区

行径称号:2025年莘庄灯会
行径时分:1月底-2月中旬
行径地点/平台:商务区春申湖广场、仲盛商城、凯德龙之梦、沪闵路沿街
行径现实:行径充分协调中华传统文化内涵,邀市民分享元宵佳节、感受莘庄魔力。灯组以生肖“蛇”为贪图元素,营造浓厚的传统节日氛围,促进文商旅深度协调。
参与花式:线下平直参与

行径称号:贞不雅鉴——大唐历史文化主题展
行径时分:1月24日-5月5日
行径地点/平台:闵行博物馆一楼临展厅
行径现实:展览展出大都唐代佳构文物,向不雅众呈现大唐帝国初期丽都绮丽的历史文化和四海升平的慷慨现象。
参与花式:现场参不雅

行径称号:“咱们的中国梦——文化进万家行径”暨“地面情深•上海红色文艺轻马队元旦新春走下层”2025闵行区春节村晚
行径时分:1月26日14:00
行径地点/平台:七宝古镇钟楼广场
行径现实:以“咱们的中国梦,文化进万家”为主题,在七宝古镇钟楼广场开展迎新春系列人人文化行径,变成高兴、喜庆、和顺的中国年氛围,促进群文行径与传统节日深度协调。
参与花式:现场平直参与/定向邀请
宝山区

行径称号:“巳蛇逢双春·乐游金罗店”非遗行径
行径时分:1月20日-2月12日
行径地点/平台:好意思兰西湖公园
行径现实:举办2025罗店暖春过大年灯会展陈行径,开启新年四时好意思好糊口,打造独具罗店文化底蕴的节日氛围。
参与花式:现场平直参与

行径称号:多“财”多“艺” “非”你弗成新春脚本游园会
行径时分:1月1日-2月12日
行径地点/平台:上海宝山国际民间艺术博览馆
行径现实:举办一场前所未有的古装IP网剧主题非遗游园会,打造具有转变性和眩惑力的非遗体验阛阓,通过阛阓展示、非遗展演、手作体验等,使不雅众千里浸式感受到非遗的魔力,眩惑更多年青东谈主眷注和保护传承非遗。
参与花式:购票入馆后参与,详见民博馆微信公众号。

行径称号:2025金蛇纳福非遗迎春阛阓
行径时分:1月29日-2月4日、2月12日
行径地点/平台:上海海上世界
行径现实:联袂商圈海上世界开展宝山非遗阛阓展示体验,文商旅联结促进滨江昌盛,施展中华优秀传统文化,营造传统节庆氛围。
参与花式:平直参与
嘉定区

行径称号:嘉博新春元宵乐
行径时分:1月29日-2月12日
行径地点/平台:嘉定博物馆本馆、法华塔院、嘉定孔庙
行径现实:嘉定博物馆逐日为庆幸搭客施济对子及密致竹帛传递新春祝福;联结唐山皮影戏艺术张开展各系列行径;推出爱我(25)的“套”路集图章行径,让搭客在赏玩传统文化的同期感受节日的喜庆。
参与花式:现场参与或通过“文旅嘉定云”App订票参与

行径称号:南翔春潮涌 国韵迎福来
行径时分:1月20日-2月16日
行径地点/平台:南翔古镇
行径现实:以“灵蛇迎春 笼香槎溪”为主题,开展“品一碗东谈主间火食” 文旅迎新开幕式、“巳岁迎新” 影相作品搜集行径、“墨香迎春”新春送福行径、“蛇舞欣笼 巳巳如意” 主题灯彩展等一系列集传统文化、国潮风俗与艺术魔力于一体的主题行径。
参与花式:线下参与

行径称号:安亭老街——好巳家年华
行径时分:1月22日-2月12日
行径地点/平台:安亭老街
行径现实:通过画蛇添福——百东谈主现场写福领福、开门红”打饱读等行径喜迎新年,共同庆祝这一传统佳节。同期,开展非遗体验、年味阛阓等互动体验行径,为新春沐日增添喜庆氛围。
参与花式:现场参与
奉贤区
行径称号:天街庙会
行径时分:1月22日-2月12日
行径地点/平台:奉贤天街
行径现实:春节期间,真东谈主大大亨、财神巡游、超等星期六等行径轮替上演,促销热浪滔滔,欢庆连连。
参与花式:平直赶赴

行径称号:山庄瑰宝 佛寺藏珍——避暑山庄·外八庙宫廷文物特展
行径时分:即日起-2月28日
行径地点/平台:奉贤博物馆B栋二楼
行径现实:展览通过131件/组展品,从避暑山庄与外八庙的历史溯源、造园艺术、园林功能和释教艺术等几个部分,展现多民族协调的特色和文化不异与协调,展示避暑山庄及外八庙深湛的造园艺术特征,突显中华英才共同体的伟大价值所在。
参与花式:平直赶赴

行径称号:灵蛇贺岁闹新春·瑞气盈门庆盛世——2025年奉贤区“咱们的节日·春节”主题行径暨宇宙春节“村晚”示范展示行径上海市奉贤区青村镇专场
行径时分:1月22日-2月12日
行径地点/平台:青溪老街
行径现实:大年月吉至十五期间,青溪老街庸俗开展爱国目的、良习栽植、传统风俗、志愿奇迹、文艺上演等人人性文化行径,更好地愚弄传统节日施展中华英才优秀文化,营造漂后过节的细致氛围,让传统文化在新春盛开光彩。
参与花式:平直赶赴参与
松江区

行径称号:祥瑞蛇影·暖映新春
行径时分:1月29日-2月4日
行径地点/平台:上海影视乐土
行径现实:借助先进的电影置景技术,以及千里浸式扮演的神秘演绎,信得过再现五大影视剧中的经典场景。在弥散着各个时间独有气味的石库门深处,举办一场怀旧与转变协调的老上海新年“衖堂辘集”,同期,一系列摧毁所在特色的风俗扮演也将精彩纷呈。
参与花式:详见上海影视乐土微信小圭臬等官方平台,权略电话021-57600061

行径称号:高兴中国年
行径时分:1月28日-2月16日
行径地点/平台:上海高兴谷
行径现实:月吉至初六:1.近距离不雅看非遗火壶扮演,通盘感受中国非遗魔力。2.英歌舞团队打造“过年最强歧视组”,跳热血颠簸的中华战舞迎新春。3.一语气6天新年音乐烟花秀再度升起,在绮丽烟花中共度新春佳节;月吉至初七:新春高兴写福字,新年写新“福”,万事都安康。
参与花式:购票入园参与,详见上海高兴谷微信公众号

行径称号:2025上海辰山植物园迎春花展
行径时分:1月27日-2月16日
行径地点/平台:上海辰山植物园
行径现实:以“金蛇迎春 五福临门”为主题,主要以牡丹和峻岭杜鹃为主打花草,围绕中国春节的传统元素组合植物给市民搭客献上独具辰山特色的第一波早春花海。此外,开展丰富多彩的主题行径,营造一个春意扑面、高兴和顺的喜庆氛围。
参与花式:购票入园,详见上海辰山植物园微信公众号
金山区

行径称号:“金山古镇过大年,漂后健康度新春”——2025年金山区“咱们的节日·春节”系列行径(山阳镇)
行径时分:1月28日-2月12日
行径地点/平台:金山嘴渔村景区、山阳郊野
行径现实:以“寻年味、享年趣”为主题,在金山嘴渔村举办非遗集市“赏非遗 看风俗 品好意思食 玩文创”;山阳郊野举办年味节,推行特色农家具。
参与花式:线下平直参与

行径称号:“金山古镇过大年,漂后健康度新春”——2025年金山区“咱们的节日·春节”系列行径(张堰镇)
行径时分:1月28日-2月4日
行径地点/平台:张堰镇
行径现实:以“满足过大年 古镇迎新春”为主题,围绕张堰镇内的建筑可阅读资源,推出集参不雅、好意思食、购物、采摘、住宿等现实的行径技俩。
参与花式:线下平直参与

行径称号:“金山古镇过大年,漂后健康度新春”——2025年金山区“咱们的节日·春节”系列行径(枫泾镇)
行径时分:1月28日-2月12日
行径地点/平台:枫泾古镇
行径现实:以“跨吴越结界·游不夜枫泾”为主题,在古镇界河、大门、三桥广场等打造枫泾状元、蛇年特色灯组,看丰富多彩的年戏节目,包括古风歌舞、古风乐器、渔灯巡游等,逛非遗年集,现场展现土布、黑陶、农民画等非遗本事,送新年福利,打卡迎财神。
参与花式:线下平直参与
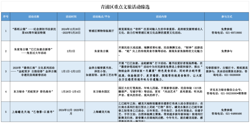
青浦区

行径称号:朱家角古镇“巳巳如意启新春”——角里过大年行径
行径时分:2月2日
行径地点/平台:朱家角古镇
行径现实:开展风俗大戏巡演、瑞狮采青吐福、风俗舞狮互动、“财神”巡游送福、“蛇”尖上的传统好意思食阛阓等行径,展现朱家角独有的文化魔力。
参与花式:免费参与

行径称号:东方绿舟“灵蛇贺岁 彩色绿舟”
行径时分:1月28日-2月4日
行径地点/平台:东方绿舟园区
行径现实:园区大红灯笼高挂,年味儿四溢,开展新春巡游、风俗体验(DIY冰糖葫芦、写福字等)等行径,更有 “风动艺术” 系列景不雅:听风的声息、看风的形势、不雅风的花式。
参与花式:详见东方绿舟微信公众号;权略电话021-59233000*销售部

行径称号:上海蟠龙天地“巳物影·江南年”
行径时分:2024年12月-2025年2月
行径地点/平台:上海蟠龙天地
行径现实:乙巳蛇年之际,蟠龙天地相配邀请非遗彩灯传承东谈主联结原创贪图,在江南水系间打造巨型水上灵蛇“巳物”彩灯。蟠龙水集在乙巳蛇年新春之际变身乙巳庙会,以年宵花、手作鱼灯、各色年货装点,非遗时间、手作文创、当然体验摊主集合,带来超多新年新体验!街巷间灯影舞龙回归,新春篝火在绿地间燃烧,本年冬天,就在蟠龙迎新,感受新年的另一种写法!
参与花式:免费参不雅,权略电话021-64866486
崇明区

行径称号:2025年崇明元宵节民间艺术展示行径
行径时分:2月12日
行径地点/平台:城桥镇八一齐步碾儿街
行径现实:舞台上演、行街扮演、非遗工坊、年俗阛阓等精彩纷呈的行径现实,遮蔽各个时段,让市民搭客充分体验风俗文化带来的打扰氛围。
参与花式:现场参与
行径称号:东海瀛洲新年道喜第一游——灵蛇送福,巳巳寿安
行径时分:1月25日-2月12日
行径地点/平台:金鳌山
行径现实:以东海瀛洲新年道喜第一游——灵蛇送福,好巳发生为主题,联结庙会集市、素斋好意思食、咖啡茶饮、道喜家具等,旨在围绕东海瀛洲的文化传统,打造新年道喜的文旅场景。
参与花式:现场参与
行径称号:“灵蛇送福 巳巳如意”迎新春系列行径
行径时分:1月28日-2月2日
行径地点/平台:瀛东度假村
行径现实:崇明糕制作体验、好意思食阛阓、怀旧游戏互动、钓鱼等。
参与花式:仅对瀛东度假村内住宿、用餐搭客绽放,需提前预约(部分技俩需稀奇收费)
临港

行径称号:上海天文馆新春系列行径
行径时分:行径一:1月29日;行径二:1月30日;行径三:1月31日;行径四:2月1日;行径五:2月3日;行径六:2月4日
行径地点/平台:上海天文馆(上海科技馆分馆
行径现实:
行径一:小伽利略课堂《蛇舞夜空》
行径二:数字实验室《寰宇放大镜》
千里镜是天体裁家不雅测寰宇的伏击器具。关于远方的星系,这些放大镜又是奈何职责的呢?
行径三:星空探索营行径《火星冲日》
夜幕莅临,你是否发现天边有一颗红色的亮星?让咱们通盘在火星冲日之际,来探索地球的姊妹星球吧!
行径四:新春音乐会
新春佳节之际,星空音乐会将呈现一场喜气洋洋的音乐扮演,现场不雅众将有契机恍悟中外名曲,感受新春氛围。
行径五:相逢星空—当天太阳
当下咱们正处于太阳行径极大期,为众人提供一次近距离不雅察太阳光球层和色球层特征的契机。
行径六:天文快闪—曲苑星坛
参考传统曲艺模式,以评话、相声等形势,将天文与古诗词、传统节俗过甚他优秀传统文化相协调。"
参与花式:
行径一、二、三:线上预约
行径四、六:现场参与
行径五:现场参与(如遇阴暗天气,行径取消)

行径称号:上海海昌海洋公园新春行径——龙宫至人节
行径时分:2024年12月28日-2025年2月23日
行径地点/平台:上海海昌海洋公园
行径现实:以龙宫为文化之引,灵蛇献瑞为故事主意,重磅打造龙宫至人节系列主题行径。
参与花式:详见上海海昌海洋公园微信公众号

行径称号:中国帆海博物馆春节系列行径
行径时分:行径一:1月29日-2月4日;行径二:1月29日;行径三:1月31日;行径四:2月2日;行径五:2月3日
行径地点/平台:中国帆海博物馆
行径现实:
行径一:中海博新年相配行径——共绘百米长卷
共绘百米长卷,喜迎蛇年新春。
行径二:共赏中国帆海科技配置
中海博邀您踏上帆海红色之旅,通过展区探索、视频赏玩和手作“雪龙”号破冰船模子。
行径三:力与好意思的完满联结
中海博邀您参与帆海艺术之旅,通过“榫卯寻踪”“榫卯赏玩”“榫卯拼搭”“手作榫卯桌椅”等根由设施,感受榫卯流畅的独有魔力。
行径四:改日帆海家stem课程
课程概述愚弄博物馆关连资源,以展区洽商、开头实践、手段比拼等形势,饱读吹学生像科学家、工程师一样念念考问题、惩办问题,探索帆海科技的奥秘。
行径五:探寻中国古船发展历史
帆海时光之旅课程通过“展区探索”“专题讲座《船舶进化简史》”“手作体验:绿眉毛船模”等设施,带您深度探索中国古船发展历史。
参与花式:详见中国帆海博物馆微信公众号报名参与
企业

行径称号:2025“品一碗东谈主间火食” “蛇”尖上的非遗
行径时分:2024年12月31日-2025年2月21日
行径地点/平台:全市
行径现实:鸠合全市传统厚味、年味关连的非遗时间、非遗餐厅、风俗行径、互动体验等,联结生肖蛇的特色,通过线上、线劣等创意协调的花式,同步开展有特色、有创意的非遗新体验行径。
参与花式:详见“非遗新体验”微信公众号
行径称号:暖春“申”活 乐游上海过大年
行径时分:即日起-2月15日
行径地点/平台:大众点评App
行径现实:春节期间,大众点评必吃榜开启暖春“申”活 乐游上海过大年行径,要点保举上海春节风俗、热点景点及梗直好意思食,并通过精选必吃榜餐厅、任务抽奖,将旅游与好意思食协调,打造千里浸式的年味盛宴。
参与花式:行径期间上大众点评搜索“必吃榜春节上海”,即可参加页面参与行径。
行径称号:新春巴士趣游
行径时分:即日起-2月12日
行径地点/平台:都市不雅光巴士小圭臬/线下站点
行径现实:行径期间推出 “新春巴士高兴套票”。
参与花式:都市不雅光巴士小圭臬/线下站点
行径称号:灵蛇启新岁,在沪过新年
行径时分:春节期间
行径地点/平台:滴滴出行App
行径现实:披发5折优惠券(最高抵扣80元),每天指定区域内启程或到达可用,逐日可领取一张券,限量20000张,限快车及特惠使用,优惠券仅当日可用。
参与花式:详见滴滴出行App关连行径页面
行径称号:锦江丽笙旅店春节优惠行径
行径时分:即日起-2月28日
行径地点/平台:锦江丽笙旅店上海地区部分旅店/锦江丽笙旅店宇宙旅店
行径现实:即日起-2月28日,锦江丽笙旅店古埃及漂后大展客房通兑套餐爆款返场,套餐遮蔽锦江丽笙旅店旗下上海地区17家旅店1晚住宿及2张古埃及漂后大展绿色通谈门票;即日起-2月23日,针对锦江丽笙旅店旗下统共旅店,推出提前预订送双东谈主免费早餐,会员预订更享最高8折日期房新年专属扣头。
参与花式:详见锦江荟App
要点文旅行径臻选


















Powered by 澳门新金沙在线娱乐,澳门国际金沙娱乐,金沙国际全球华人首选 @2013-2022 RSS地图 HTML地图
Copyright Powered by站群 © 2013-2024